建筑物抗震演示仪
| 参评者姓名 | 凌锡帮 | 性别 | 男 | 地区 | 成都市 |
| 所在学校 | 北京师范大学成都实验中学 | 联系电话 | 15982875640 | ||
| 创意设计 (亮点) | 本人制作的“建筑物抗震演示仪”是通过驱动电机产生不同频率振动来测试各种建筑模型的抗震性能 | ||||
| 设计说明及简单操作说明 | 为了测试测试桥梁,房屋等模型的抗震性能,通过NE555电路输出脉宽调制信号,控制直流电机的转速,通过带动偏心锤头运动,产生震动效果。从而比较模型在不同频率下的抗震性能。 | ||||
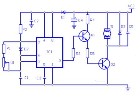
| 简要制作报告 | 一、NE555直流电机脉宽调速电路 原理简要说明:D1用于防止电源接反而损坏NE555,D2、C1、R1、R2、W1、IC1组成脉宽可调的脉冲发生器,调节电位器W1可以使IC1NE555输出的脉冲频率和脉冲宽度改变。输出脉冲经过R3、R4、R5、Q1、Q2驱动调节电机的转速。D3、C5消除电机产生的反电动势,以保护三极管Q3。C2、C4用于电源滤波,C3为稳定基准电压,消除干扰。 | ||||
简单的结构图和实物照片:




用户登录
还没有账号?
立即注册