您的位置: 首页 >工作动态>新闻动态>详细内容 新闻动态 2018年《教育科学论坛》人大书报资料中心复印和年度优秀文章汇总 来源: 发布时间:2019-01-03 15:45:20 浏览次数: 次 【字体:小 大】 截至2018年12月31日,《教育科学论坛》2018年文章被人大书报资料中心共计全文复印41篇(已收到样刊35篇),索引105篇。编辑部聘请专家团队评选出年度优秀文章60篇,优秀专题6个。名单如下: 分享到: 【打印正文】
用户登录
还没有账号?
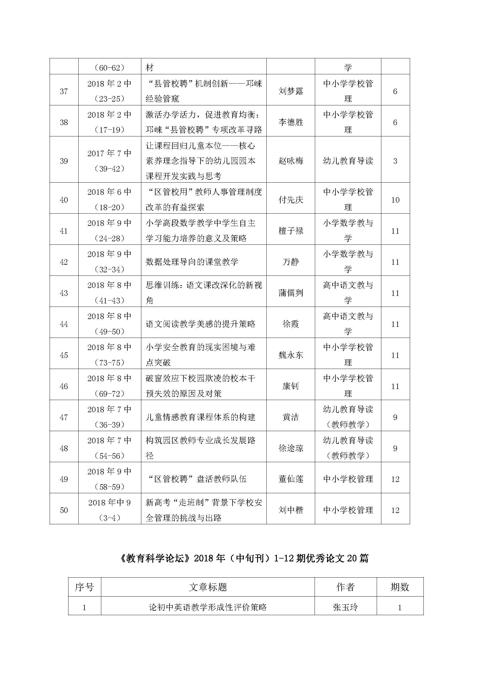
立即注册